Files
3yearplan/outputs/diagrams/scadabridge-dataflow.png
Joseph Doherty eb61d07ffd Add 5 component data-flow diagrams (Mermaid source + PNG)
- otopcua-dataflow: equipment → drivers (8, with stability tiers) → namespaces → ACL → consumers
- redpanda-eventhub: site ScadaBridge → store-and-forward → central cluster (topics + retention tiers + schema registry) → enterprise consumers
- snowbridge-dataflow: source adapters (Historian/Redpanda) → governed selection + approval workflow → Snowflake landing
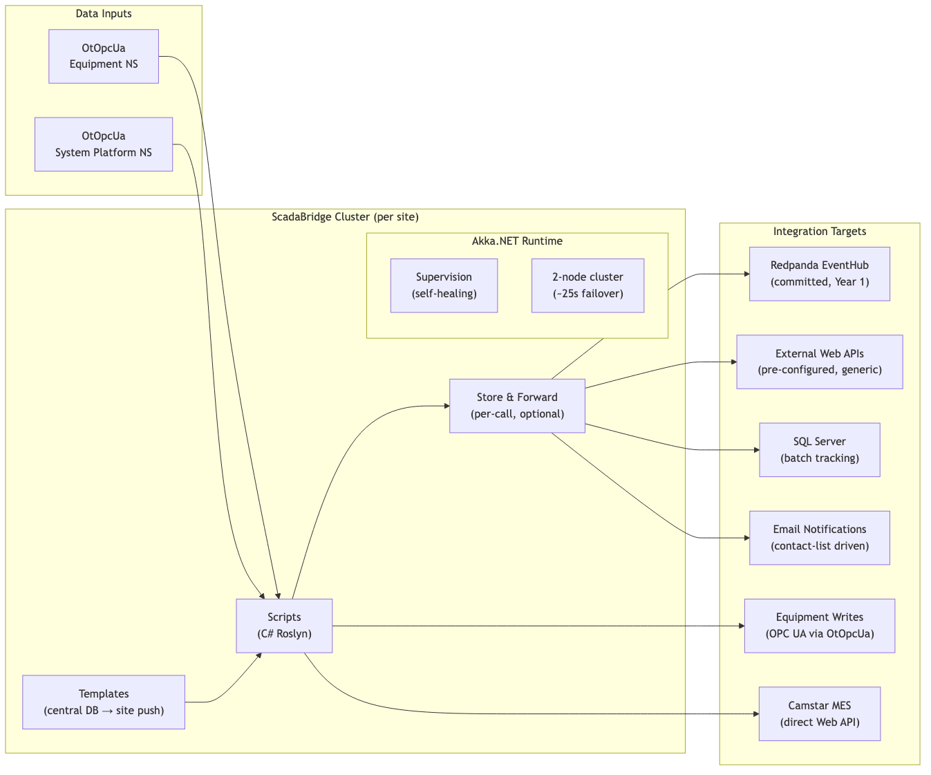
- scadabridge-dataflow: OtOpcUa inputs → scripts/templates → multiple outputs (Redpanda, Web APIs, DB, email, equipment writes, Camstar)
- snowflake-dbt-dataflow: landing → staging → curated layer (dim_equipment, fact_state_transitions, mart_oee) → Power BI / AI/ML / ad-hoc
2026-04-17 14:24:45 -04:00

123 KiB
1347x1121px