Files
3yearplan/outputs/diagrams/scadabridge-dataflow.png
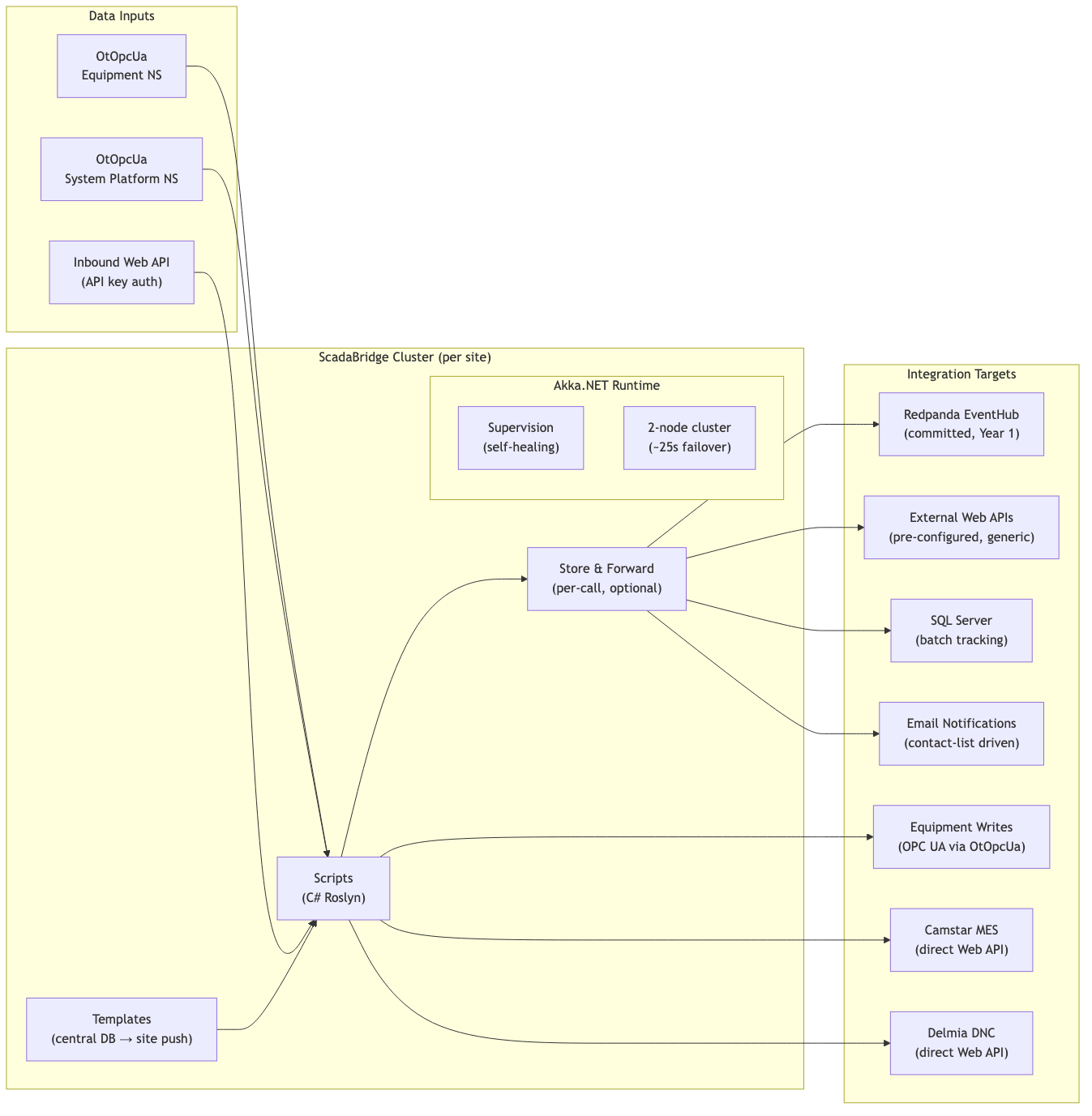
Joseph Doherty 7d44802517 Add inbound Web API to ScadaBridge diagrams
Dataflow: inbound Web API (API key auth) added as a third input to scripts
Topology: API callers shown with two paths — direct to any site cluster
OR routed through central hub to reach sites
2026-04-17 14:51:53 -04:00

150 KiB
1347x1377px